2.概率统计
内容速览:
- 2.1 基础概率
- 随机变量, 条件概率, 贝叶斯法则
- 2.2 朴素贝叶斯
- 多项测试
- 2.3 采样
- 中心极限定理
- 分布(分类变量, 正态分布, 均匀分布)
2.1 基础概率
随机变量
随机变量是一个函数,它将样本空间中的每个结果映射到一个实数。随机变量可以是离散的(取有限或可数无限个值)或连续的(取无限多个值)。
条件概率
条件概率是指在事件B发生的条件下,事件A发生的概率,记作P(A|B)。计算公式为: \(P(A|B) = P(A ∩ B) / P(B)\),其中P(A ∩ B)表示事件A和事件B同时发生的概率。
贝叶斯法则
贝叶斯法则描述了如何根据新的证据更新事件的概率。公式为: \(P(A|B) = \frac{P(B|A) \cdot P(A)}{P(B)}\),其中P(B|A)是事件A发生时事件B发生的概率,P(A)是事件A的先验概率,P(B)是事件B的总概率。
2.2 朴素贝叶斯
朴素贝叶斯是一种基于贝叶斯定理的分类算法,假设特征之间相互独立。它通过计算每个类别的后验概率来进行分类,选择具有最高后验概率的类别作为预测结果。
多项测试
多项测试是指在朴素贝叶斯分类器中,处理多类别分类问题的一种方法。它假设每个类别的特征分布服从多项分布,通过计算每个类别的概率来进行分类。
e.g. 在文本分类中,朴素贝叶斯可以用于垃圾邮件检测,通过计算邮件中各个词汇在垃圾邮件和非垃圾邮件中的出现概率,来判断一封邮件是否为垃圾邮件。
2.3 采样
中心极限定理
中心极限定理指出,对于一个具有有限均值和方差的独立同分布随机变量序列,当样本容量足够大时,其样本均值的分布将近似服从正态分布,无论原始变量的分布形态如何。
分布
分类变量
分类变量是指取有限个类别值的变量,例如性别(男、女)、颜色(红、蓝、绿)等。分类变量通常用于描述离散的属性。
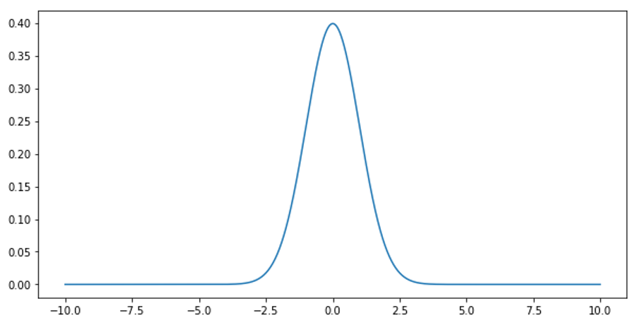
正态分布
正态分布(也称为高斯分布)是一种连续概率分布,其概率密度函数呈钟形曲线。正态分布由两个参数决定:均值(μ)和标准差(σ)。其概率密度函数为: \(f(x) = \frac{1}{\sigma \sqrt{2\pi}} e^{-\frac{(x - \mu)^2}{2\sigma^2}}\)

平均差值μ决定了分布的中心位置,标准差σ决定了分布的宽度。大多数自然现象(如身高、体重等)都近似服从正态分布。
均匀分布
均匀分布是一种概率分布,其中所有结果在一个特定区间内具有相同的概率。对于连续均匀分布,概率密度函数为: \(f(x) = \frac{1}{b - a}\),其中a和b是区间的下限和上限。
离散分布
离散分布是指随机变量只能取有限或可数无限个值的概率分布。例如,掷骰子的结果就是一个离散分布,可能的结果为1到6。
指数分布
指数分布是一种连续概率分布,常用于描述事件发生的时间间隔。其概率密度函数为: \(f(x; \lambda) = \lambda e^{-\lambda x}\),其中λ是分布的参数,表示事件发生的速率。